背景:
本文節選自由中國汽車工程學會、中國智能網聯汽車產業創新聯盟發布的《智能網聯汽車遠程升級(OTA)發展現狀及建議》,本研究從既保障安全、又鼓勵 OTA 技術應用的目標出發,開展 OTA 定義與技術體系、政策法規標準現狀、產業生態現狀、安全風險與測試評價等相關研究,并分析提出發展建議,以支撐相關政策法規標準制修訂和企業軟硬件及 OTA技術研發,力求為智能網聯汽車產業發展營造良好環境。OTA 技術最早應用在 PC 電腦和移動手機行業,近幾年才開始在汽車行業中 廣泛應用。然而車內通訊網絡的復雜性、汽車電子系統的碎片化等因素限制著 OTA 技術整車范圍普及。本章從 OTA 定義與應用場景、OTA 實現流程和“云-管-端”關鍵技術進行研究,為行業從業者對 OTA 技術的設計開發、技術驗證和生產工作提供參考。
一、汽車 OTA 定義與應用場景
1.1 OTA 定義及分類
OTA 是 Over the Air 的縮寫,通常指的是遠程無線方式,OTA 技術可以理解為一種遠程無線升級技術。在無特別說明情況下,本文所指的 OTA 是所有汽車遠程升級的統稱。實現 OTA 的基礎是車輛具備遠程聯網功能,這意味著正是智能網聯汽車滲透率的快速增長,推動了 OTA 的快速普及。
OTA 的本質是通過技術實現軟件更新,智能網聯汽車與傳統汽車的軟件升級不同之處在于,通過 OTA 技術,原始設備制造商(OEM)可以不用通過售后服務中心,而是直接遠程連接目標聯網車輛,將軟件更新推動至待升級的車輛。
隨著 OTA 的應用越來越廣泛,針對升級對象的不同,延伸出來很多不同的 概念。人們在談及 OTA 相關業務時通常會在前面增加一個具體對象,用于表明使用 OTA 技術實現何種功能,比如遠程軟件升級、遠程固件升級、遠程配置、遠程數據更新等。然而在一些 OTA 解決方案中,已經模糊了不同類型遠程升級的邊界,將所有可升級的軟件對象抽象為軟件簇,而軟件簇包含了從小到配置字信息大到整個操作系統固件所有顆粒度的對象。并且,GB《汽車軟件升級通用 技術要求》中對軟件升級(Software Update)的定義已經涵蓋了下述幾種 OTA 概念(遠程診斷除外)。
1.1.1 遠程軟件升級(SOTA)
SOTA(Software Over-The-Air),即遠程軟件升級,是指在操作系統的基礎上對應用程序進行遠程升級。SOTA 通過遠程下載并給車輛安裝“應用程序升級包”,來實現控制器功能的一個“增量”更新, 一般應用于娛樂系統和智駕系統。
SOTA 一般涉及應用層小范圍的功能局部更新,不包括汽車核心系統,對整 車性能和安全影響較小,升級前置條件要求較低。SOTA 的增量更新策略, 可以大幅減小升級包文件大小、從而節約網絡流量和存儲空間。
1.1.2 遠程固件升級(FOTA)
FOTA(Firmware Over-The-Air),即遠程固件升級,是指囊括車輛底層算法至頂層應用的綜合升級,在不改變車輛原有配件的前提下,通過遠程下載并寫入新的固件程序進行設備升級。FOTA 包括驅動、系統、功能、應用等的升級,與硬件的更換沒有關系。
FOTA 涉及車輛的核心系統,包括但不限于汽車動力控制系統、底盤電子系 統、自動駕駛系統、車身控制系統等核心零部件的控制系統,可以改變車輛的充放電、動能回收、加速性能、輔助駕駛系統邏輯等與深度駕控有關的體驗。理論上所有支持固件更新的電子控制單元(ECU)都可以涵蓋在 FOTA 范圍中。
1.1.3 遠程配置(COTA)
COTA(Configuration Over-The-Air),即遠程配置,是指通過 OTA 的方式實現遠程修改配置字,以達到修改軟件功能配置的目的。配置字是一組以數據標識碼(DID)方式存儲在 ECU 上的數據,可通過診斷指令進行讀取和修改。它根據特定的編碼規則與車輛功能特征碼一一對應,通過配置可判斷車輛的功能配置,軟件可根據配置實現相應的功能。遠程配置常見的應用場景是遠程開啟和關閉某項功能,例如軟件訂閱功能。
1.1.4 遠程診斷/遠程數據更新(DOTA)
DOTA 有兩種常見解釋:
DOTA(Data Over-The-Air),即遠程數據更新,是指一些獨立于軟件程序存在的數據包的更新,比如,地圖數據、語音數據和算法模型數據等。這類更新的特點是數據量比較大,更新流程相對獨立,比如,地圖數據通常由地圖應用自行更新,而數據量也可能高達幾 G 到幾十G。
DOTA(Diagnostic Over-The-Air),即遠程診斷,通過云平臺實時數據采集監控,主動性地檢查汽車系統異常問題,為遠程問題修復與人工問題修復提供決策依據。遠程診斷的觸發方式有兩種,一種是用戶在車輛上發現異常狀況的響應式;另一種是周期性收集通訊網絡、應用程序、硬件效能、使用操作記錄、系統程序等狀態信息,利用大數據后臺分析監測故障。
1.1.5 其他類型(XOTA)
隨著汽車智能化程度越來越高,除了車輛本身軟件的升級外,還可能會涉及 到外部智能設備交互功能的軟件更新,比如,智能鑰匙、AR 設備等。目前有些企業和組織將所有與車輛相關聯的軟件升級統稱為 XOTA,即 Everything Over-The-Air 的意思。
1.2 OTA 應用場景
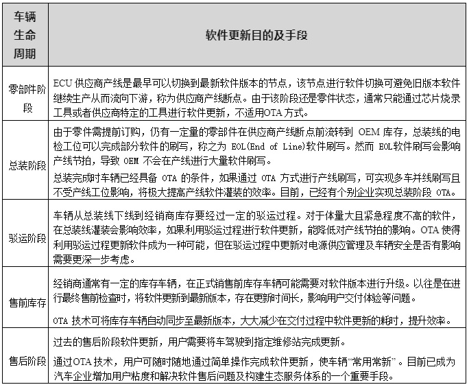
1.2.1 車輛生命周期維度
從開發者編譯生產出目標版本軟件,到該軟件更新至目標硬件設備上的全過 程涉及多個階段。在不同的階段,受產品形態和生產環境限制,所適用的軟件更新目的和手段也有所不同,如下表 2- 1 所示。目前,大部分車企的 OTA 主要集中在售后軟件更新,但不論是從效率上還是成本上 OTA 都體現出了巨大的優勢。隨著 OTA 應用越來越成熟,從單一的售后升級場景向更多的應用場景發展是的必然趨勢。
表 2-1 車輛生命周期維度的軟件更新應用
1.2.2 軟件運營管理維度
從軟件運營管理的維度 OTA 的典型應用場景如下表 2-2 所示。
表 2-2 軟件運營管理維度的軟件更新典型應用場景
二、 汽車 OTA 技術體系
2.1 OTA 實現流程
汽車軟件更新的本質是將供應商或者 OEM 內部開發部門編譯出來的軟件或 者數據替換當前車輛 ECU 中的版本,以實現預期的特定功能。因此,汽車軟件升級所需要的核心工作是建立遠程傳輸鏈路并實現 OEM 云端系統遠程更新車輛 ECU 中的軟件數據。同時,為了準確、安全、可靠地完成 ECU 軟件的更新,OTA 系統需要云端管理系統對軟件、升級對象進行管理,以實現人工操作到自動化的轉變;車端系統需要完成軟件數據的接收和分發工作,并保證無專業技師操作情況下的安全升級。
圖 2-1:OTA 實現流程(來源 AutoSAR)
圖2-1 是一個典型的 OTA 系統框架,包含了三個基本要素,即云端的 OTA 平臺、車端 OTA 主控、OTA 對象。其中:OTA 云平臺負責 OTA 升級包管理、車輛管理及 OTA 發布等功能,車端 OTA 主控負責從 OTA 云平臺下載升級包并將其刷寫到目標 ECU ,OTA 升級對象即最終軟件刷寫的主體,從主控接收軟件并完成自身軟件更新。OTA 的基本實現流程(圖2-1)可歸納為下表 2-3 所示步驟。
表 2-3 OTA 的基本實現流程
轉自汽車電子與軟件


