智能網聯汽車的發展
智能網聯汽車產業發展主要分為四個階段,當前正處于協同發展階段。
1)第一階段——各自發展:該階段屬于基礎技術及設施奠基期,智能化和網聯化兩大技術路徑各自發展,包括各類傳感器、通信終端的研發量產,以及測試場景和工具的建設。
2)第二階段——協同發展:各類傳感器、智能及網聯化軟硬件在車載端和路側端持續滲透。目前,我國正處于這一階段,該階段周期相對較長,至少需5年時間,預計到2025年完成。
3)第三階段——技術集成:智能輔助駕駛系統ADAS得到全面普及,實現更高級別自動駕駛;車路協同決策、大數據、5G等技術在車聯網產業實現全面集成應用。
4)第四階段——深度融合:智能化和網聯化兩大技術路徑實現深度融合,誕生全新的產業形態。
智能網聯汽車產業生態復雜,涉及主機廠、Tier1、ICT企業、互聯網企業、政府等,只有合作才能實現共贏,整車廠是整合方;Tier1是解決方案提供商,ICT企業擁有領先的智能網聯科技,助力整車實時在線連接萬物;互網聯企業能夠挖掘“人、車、生活”應用場景,具有基于數據分析提升服務主動性、精準性及打造互網聯服務生態的先天優勢;政府則搭建平臺,從立法、基建、政策和標準等方面營造發展環境并推動技術應用。
智能網聯汽車產業生態全景圖
資料來源:清華大學汽車產業與技術戰略研究院、德勤分析
基于上面的分析,打造智能網聯汽車會有三種發展路徑:主攻自動駕駛技術的產品研發路線、以網聯化快速加持產品力路線以及用戶思維主導的智能座艙路線。
智能網聯汽車發展的3種路徑
資料來源:德勤分析
我國關于智能網聯汽車的政策與戰略規劃
當前,人類正在走向萬物互聯的智能時代。習近平總書記說過,新一代人工智能正在全球范圍內蓬勃興起,為經濟社會發展注入了新動能,正在深刻改變人們的生產生活方式。我國政府積極推動智能車制造與智能汽車網聯化,促進跨行業融合和合作,積極建設車路協同重大項目與智能網聯汽車示范工程。近年來,除了工信部合作推進成立了一批智能網聯或自動駕駛示范區之外,部分省市通過與相關機構的合作也開始推進建立無人駕駛測試區,無人駕駛商用車在物流、環衛和公共交通等場景的加速落地。
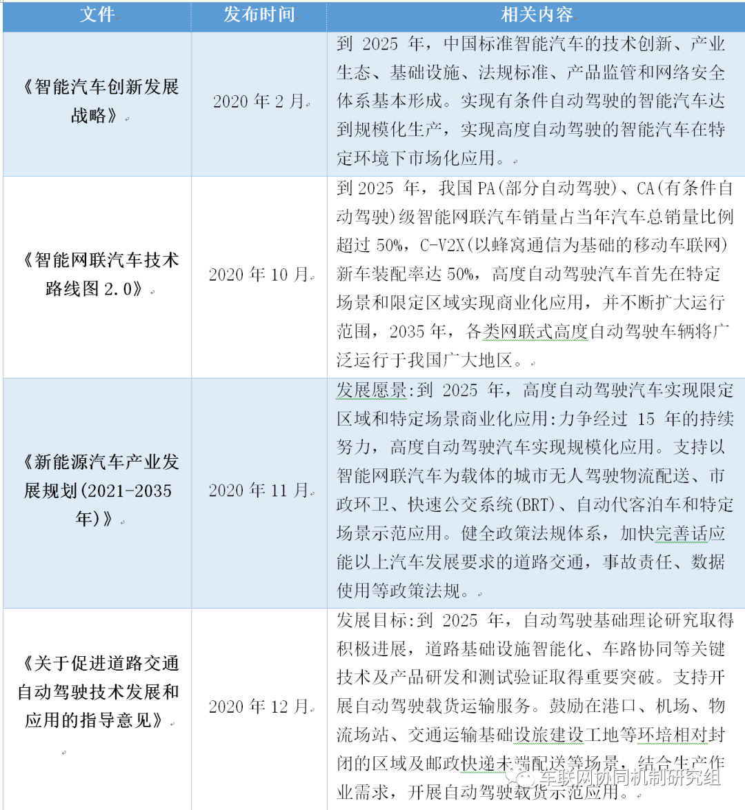
目前,我國陸續出臺了智能網聯汽車的相關頂層設計文件,在自動駕駛商業化運營、智能網聯汽車(L3、L4級)準入和上路等方面,也有相關政策指引,積極推進智能網聯汽車的發展。
表2 相關頂層設計
表 3 我國自動駕駛法律法規
中國汽車工程協會也制定了相應的發展規劃,未來我國智能網聯汽車產業將達到8000億元的產值規模。如下圖所示:
轉自車路協同研究組


