#01 什么是 V2X?
車聯網(V2X,Vehicle-to-Everything)是實現車輛與周圍的車、人、交通基礎設施和網絡等全方位連接和通信的新一代信息通信技術。車聯網通信包括車與車之間(V2V,Vehicle-to-Vehicle)、車與道路設施之間(V2I,Vehicle-to-Infrastructure)、車與人之間(V2P,Vehicle-toPedestrian)、車與網絡之間(V2N,Vehicle-to-Network)等。其中,V2V、V2I 和 V2P 等近程數據交互具有低時延、高可靠等特殊嚴苛的通信要求。
通過 V2X 將“人、車、路、云”等交通參與要素有機地聯系在一起,一方面能夠獲取更為豐富的感知信息,提高駕駛安全、降低事故發生率,促進智能網聯汽車與無人駕駛技術實現;另一方面通過構建智慧交通系統,提升交通效率、改善交通管理、緩解環境污染等。
1.1、V2X 通信的類型
1. V2V (vehicle-to-vehicle)
V2V 指的是車輛之間的數據交換。這項技術讓車輛能夠分享諸如速度、位置和方向等信息,從而能夠檢測并避免可能發生的碰撞,協調行駛路線,以及保持安全距離。通過在車輛之間建立實時連接,V2V 提高了情景感知能力,并有助于預防事故、緩解交通擁堵、節省燃料。V2V 是高級駕駛輔助系統和自動駕駛的核心技術,它讓車輛能夠根據道路狀況做出合理的決策和反應。
2. V2I (vehicle-to-infrastructure)
V2I 讓車輛能夠與道路上的各種設施元素互動,比如交通信號燈、路牌、以及道路內的傳感器。這種互聯讓車輛能夠獲取重要的信息,例如交通燈狀態、速度限制、道路狀況、以及是否有障礙物或施工區。通過整合這些數據,V2I 通信技術可以協助緩解交通擁堵、優化交通信號燈時序、提高整體交通系統效率。此外,V2I 通信還能為高級駕駛輔助系統和自動駕駛車輛提供有價值的信息輸入,有助于實現更安全和更高效的導航。
3. V2P (vehicle-to-pedestrian)
V2P 專注于車輛與行人、騎車人或其他易受傷害的道路使用者之間的互動。這項技術通常依靠行人攜帶的智能手機、可穿戴設備或其他設備來發送他們的位置和運動數據。配備了 V2P 的車輛可以利用這些信息來發現并避免可能發生的碰撞,保障道路使用者的安全。例如,在有行人過馬路時,具備 V2P 功能的車輛可能會收到提醒,提示駕駛員或自動駕駛系統及時減速或停車。
4. V2N (vehicle-to-network)
V2N 把車輛與更廣泛的通信網絡,比如移動網絡或 Wi-Fi 網絡連接起來。這種連接讓車輛能夠獲取實時的交通信息、天氣預報、路線建議等,幫助更高效和更安全地出行。V2N 還可以實現遠程診斷和在線更新,讓制造商能夠檢測車輛健康狀況,并提供軟件升級。此外,V2N 通信通過將車輛數據與公共交通系統和城市基礎設施等其他數據源進行整合,來支持智能城市和互聯交通生態系統的建設。
#02 V2X的技術路線
2.1、DSRC
在V2X發展的早期階段,IEEE提出了支持VANET技術的專用短程通信(Dedicated Short Range Communications,DSRC)標準,也被稱為IEEE 802.11p。DSRC將5.850~5.925GHz中的75MHz頻段作為智能交通系統中專用短程通信的無線電服務,服務目的是為了改善交通安全程度,減少擁堵等。后續,歐盟、日本、新加坡、韓國等相繼推出自己的通信標準,但是都是基于美國的DSRC標準派生而來。
DSRC技術是分散式網絡技術,這意味著設備可以在沒有接入點的情況下進行通信。它為車輛之間及車輛與基礎設施之間的低延遲無線數據通信提供了支持,允許DSRC設備之間的短時間信息交換。這些設備可分為三大類,即行人攜帶的移動設備、路邊單元(Road Side Unit,RSU)和車載單元(On-Board Unit,OBU),它們都支持美國聯邦通信委員會在 5.9 GHz 頻段中分配的75 MHz許可頻譜。
2.2、C-V2X
基于蜂窩網(Cellular)的車載通信技術(C-V2X)是3GPP(Third Generation Partnership Project,第三代合作伙伴項目組織)的通信技術,目前包括LTE-V2X及技術演進后的5G V2X。
3GPP 的 C-V2X 標準化工作主要分為 3 個階段:
- 第 1 階段是基于長期演進(Long Term Evolution,LTE)技術滿足 LTE-V2X 的基本業務需求,對應 LTE Rel-14 版本;
- 第 2 階段是基于 LTE 技術滿足部分 5G+V2X 增強業務需求(LTE-eV2X),對應 LTE Rel-15 版本;
- 第 3 階段是基于 5G 新空口(5G+NR)技術實現全部或大部分 5G V2X 增強業務需求,對應 5G+NR Rel-16 和 Rel-17 版本。
基于蜂窩的車聯網架構主要由終端、接入層、網絡層及應用層組成。首先,終端包括車輛用戶、蜂窩用戶及路邊單元等。其次,位于接入層的基站是所有終端設備的控制節點,能夠對用戶的切換、資源分配、資源調度、功率控制等資源管理方面進行控制。最后,網絡層負責將接收到的信息發送給應用層。應用層對數據進行處理后,根據不同的業務需求為終端提供包括出行安全保障、娛樂媒體在內的一系列服務。
隨著高性能的LTE全面商用,相較于DSRC,LTE-V的最大好處在于能夠重復使用現有的蜂窩基礎建設和頻譜資源,LTE網絡基礎建設已經存在,電信運營商不需要布建專用的路側設備以及提供專用頻譜,同時其設備可以和手機使用同一類型的單一LTE晶片組,能為車廠大大降低整合成本。LTE可以更好地支持長距離信息傳遞、高速移動節點、稀疏交通場景以及復雜的傳輸環境。此外,不同于802.11p自組織組網方式,LTE采用中心組網或者中心輔助下的組網方式,通過基站的參與更加有利于保證V2X的通信質量,解決802.11p可靠性低的問題。
#03 V2X政策法規
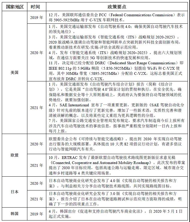
目前,美國汽車工程師協會(Society of Automotive Engineers,SAE)正在全力推進 C-V2X 技術委員會工作,相關示范應用活動規模展開。歐盟委員會通過建立合作智能交通系統平臺(C-ITS,Cooperative-Intelligent Transport Systems platform)推進歐盟國家的車聯網部署,促進整個歐盟范圍內的投資和監管框架的融合。為協調部署和測試活動,歐盟國家和道路運營管理機構建立 C-Roads 平臺(C-Road platform),共同制定和分享技術規范,并進行跨站點的互操作測試驗證。歐盟車聯網網絡安全有關法規也計劃在 2022 年開始實施。亞洲范圍,日本政府重視自動駕駛汽車和車聯網的發展,于 2021年 3 月 15 日公布了名為《面向實現和普及自動駕駛的措施報告與方案》,目標是 2025 年在 40 個地點實現多種區域、多樣化車輛的無人自動駕駛服務(L4 級)。韓國制定長期車聯網發展規劃(Long-termICV development plan up to 2040),其目標是在全國范圍內實現智能道路交通系統,通過連接車、路和人,實現高度自動化和交通資源利用最大化。新加坡制定 2022“新城”計劃(2022 new city plan),規劃 2022 年在全國范圍進行自動駕駛的部署。
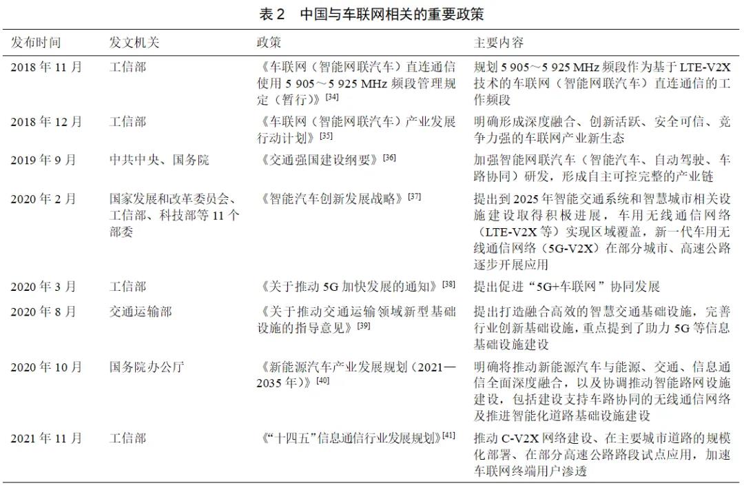
在C-V2X融合應用標準方面,在國家制造強國建設領導小組車聯網產業發展專委會指導下,工信部、公安部、交通運輸部、國家標準化管理委員會聯合組織制定并發布《國家車聯網產業標準體系建設指南》(以下簡稱“建設指南”)及各分冊,促進C-V2X技術標準在汽車、交通、公安等跨行業領域的應用推廣。
#04 V2X商業化應用
產業化推進方面,由歐美主流車企、全球主流電信運營商及通信芯片廠商發起的 5G 汽車聯盟(5GAA),近些年一直致力于推動 CV2X 技術在全球的產業化落地(現階段是 LTE-V2X)。該聯盟成員覆蓋全球主要車企、電信運營商、芯片供應商、汽車電子企業、電信設備商及信息服務企業等,我國主要的通信設備制造商及電信運營商也是其成員,目前成員已達一百三十余家。
目前,我國車聯網產業化進程逐步加快,產業鏈上下游企業已經圍繞 LTE-V2X 形成包括通信芯片、通信模組、終端設備、測試與認證、CA(Certificate Authority,認證中心)安全、應用與平臺、整車制造、高精度定位及地圖服務等為主導的完整產業生態。
V2X Server部署在云端,具備設備管理、設備標定、算法管理、拓撲管理、地圖管理、事件管理、數據管理等功能,并結合高精地圖服務、智慧交通系統等,實現全時空交通運營與管理。V2X-Edge部署在邊緣計算節點,與V2X Server配套使用,結合攝像頭、雷達的能力,完成道路事件的感知和分析。
#05 V2X技術的優勢與挑戰
5.1、優勢
C-V2X通過將人、車、路、網、云等交通參與要素有機結合,一方面為行人和騎車人等低能見度道路使用者和周圍環境提供更多通信機會;另一方面支撐車輛獲得比單車感知更多的信息,促進車路協同應用的大規模落地。同時,單車智能往往對傳感器要求很高,實現自動駕駛成本高,而C-V2X可提供輔助手段,如RSU等設備可有效傳遞遠距離消息,降低傳感器成本。其它優勢包括:
- 提高道路安全性:V2X 通信能夠通過提供其他車輛、行人和路況的實時信息,幫助預防事故。這讓駕駛員能夠做出更合理的決策,也讓高級駕駛輔助系統的性能更加出色。
- 提升交通效率:V2X 通過與交通設施和其他車輛交換信息,可以優化交通流量、緩解擁堵、提升交通效率。這可以帶來更短的出行時間,更低的燃油消耗,以及更少的排放。
- 增強情景感知能力:V2X 技術可以為駕駛員提供更強的情景感知能力,提醒他們注意可能看不見的危險,如盲區內的車輛,低能見度情況下的行人,或即將發生的交通堵塞。
- 支持自動駕駛車輛:V2X 通信是自動駕駛技術的重要組成部分,讓無人駕駛汽車能夠在復雜的交通環境中安全地行駛,并與其他道路使用者安全地互動。
- 促進智慧城市建設:V2X 通過把車輛與城市設施和網絡連接起來,可以在建設智慧城市中發揮重要作用,實現對交通、公共運輸和城市規劃的更好管理。
5.2、挑戰
- 標準化:V2X 面臨的一個主要挑戰是沒有統一的通信協議和頻率標準。目前還在爭論應該采用哪種技術(比如 DSRC、C-V2X)來實現 V2X ,而形成共識是實現廣泛應用和互操作性的關鍵。
- 安全和隱私:保證 V2X 通信的安全和隱私非常重要,因為黑客有可能利用漏洞來制造事故或竊取敏感數據。必須采用強大的加密和認證機制來防止 V2X 系統遭受網絡攻擊。
- 基礎設施投資:要大范圍推廣 V2X 技術,需要在基礎設施方面進行大規模投資,例如升級交通信號燈、部署路邊單元、整合傳感器系統。這可能成為采用該技術的障礙,尤其是對于財政狀況緊張的市政和交通部門而言。
- 法規和法律問題:隨著 V2X 技術越來越普及,它帶來了各種法規和法律問題,比如發生事故時的責任歸屬,數據所有權,以及對保險的影響。政策制定者需要解決這些問題,以確保順利過渡到由 V2X 支持的交通系統。
轉自汽車電子與軟件


